การสร้าง FAQ แบบตอบโต้กับผู้ใช้งาน โดย Google Forms
- Posted by Anusorn Benjatanarat
- Categories Explicit Knowledge, Uncategorized, กิจกรรมด้านจัดการความรู้, ชุมชนการบริการและความรู้
- Date June 25, 2024
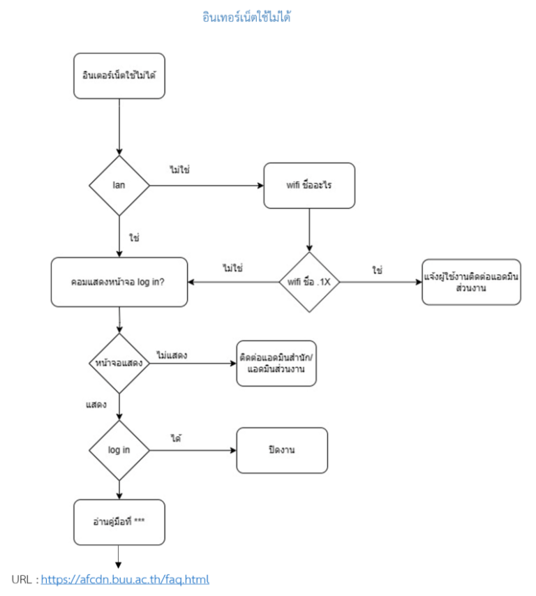
จากข้อมูลฝ่ายโครงสร้างพื้นฐานระบบ ได้ทำการจัดทำองค์ความรู้ เพื่อแก้ปัญหาของฝ่าย มีการวาดขั้นตอนการดำเนินงานดังตัวอย่าง
จึงได้ทำ Google Forms เพื่อใช้สำหรับตอบโต้กับผู้ใช้งานแทนที่จะแสดงเป็นรูปวาด เพื่อช่วยให้ผู้ใช้งานไม่สับสนและตรงจุดของปัญหามากที่สุด
วิธีการคือ สร้าง Google Forms จากรูปขั้นตอน เมื่อการสร้างฟอร์ม ให้ทำการสร้างส่วนเพื่อให้การเลือกคำตอบ สามารถข้ามไปส่วนที่ต้องการได้
โดยทำการสร้างฟอร์มจนจบกระบวนการของขั้นตอนทั้งหมด
เนื่องจากการตอบแบบสอบถาม อาจจะไม่สามารถช่วยให้ผู้ใช้งานแก้ไขปัญหาได้ทั้งหมด จึงเปิดขั้นตอนสุดท้ายให้เป็นทางเลือก กรณีที่ผู้ใช้งานแก้ไขตามคำแนะนำแล้วไม่สามารถแก้ไขได้ ดังตัวอย่าง
เพื่อความสะดวกต่อผู้ดูแลระบบ จึงมีการเชื่อมต่อกับ line เพื่อให้ทราบข้อมูลกรณีที่ผู้ใช้งานไม่สามารถแก้ไขปัญหาได้
โดยสร้าง Google script จากแบบฟอร์มที่เก็บผลลัพธ์
กำหนดคอลัมน์ที่ต้องการให้ส่งข้อมูลไปยัง line และส่งข้อมูลโดยใช้ library ที่ชื่อว่า NotifyApp
และดำเนินการสร้างทริกเกอร์เพื่อส่งข้อมูลดังภาพ
เมื่อมีการส่งฟอร์มจากผู้ใช้งานระบบจะทำการส่งข้อมูลไปยัง line ทันที
ผู้ดูแลจะสามารถรู้ข้อมูลว่ามีการเปิดใช้ฟอร์มและผู้ใช้งานสามารถแก้ไขได้หรือไม่ เพื่อให้ผู้ดูแลระบบประสานงานเพื่อแก้ปัญหาต่อไป
You may also like
การลงทะเบียนและการตั้งค่าบริการ API Google’s OAuth 2.0 เพื่อให้เว็บแอปพลิเคชันสามารถเข้าสู่ระบบ (Login) ผ่าน Google Account มีขั้นตอนดังนี้ 1. พิมพ์ URL https://console.cloud.google.com และคลิก Select a project 2. คลิก New project 3. กรอกข้อมูลชื่อโครงการ (Project name) ให้ครบถ้วน จากนั้นคลิกปุ่ม Create 4. คลิกเมนูหลักที่มุมบนด้านซ้าย เพื่อให้แสดงเมนูทั้งหมด 5. คลิกที่เมนู APIs & Services จากนั้นเลือก Credentials …
จากการปฏิบัติงานพัสดุสำนักคอมพิวเตอร์ มหาวิทยาลัยบูรพา ที่ผ่านมาพบปัญหาเรื่องของการบริหารสัญญางานจัดจ้างเหมาทำความสะอาดอาคารสำนักคอมพิวเตอร์ และอาคารเฉลิมพระเกียรติฉลองสิริราชสมบัติครบ 60 ปี (KB) (พื้นที่ให้บริการ IT Services ชั้น 1) จำนวน 1 งาน เนื่องจากผู้ปฏิบัติงานของคู่สัญญางานจัดจ้างเหมาทำความสะอาดอาคารสำนักคอมพิวเตอร์ได้ขาดงาน ดังนั้น การจัดทำสัญญาตามพระราชบัญญัติการจัดซื้อจัดจ้างและการบริหารพัสดุภาครัฐ พ.ศ. 2560 ประกอบระเบียบกระทรวงการคลังว่าด้วยการจัดซื้อจัดจ้างและการบริหารพัสดุภาครัฐ พ.ศ. 2560 สำนักคอมพิวเตอร์ ในฐานะผู้ว่าจ้าง จะต้องจัดทำสัญญาและบริหารสัญญา ให้เป็นไปตามเงื่อนไขหรือข้อกำหนดในสัญญา เพื่อรักษาสิทธิและประโยชน์ของหน่วยงานหรือคู่สัญญา ทั้งจะต้องปฏิบัติงานตามระเบียบ ข้อกำหนดของทางราชการ และข้อกฎหมายที่เกี่ยวข้อง ด้วยความเป็นธรรม และตรวจสอบได้การบริหารสัญญาเป็นหน้าที่ของคณะกรรมการตรวจรับ ตามพระราชบัญญัติการจัดซื้อจัดจ้างและการบริหารพัสดุภาครัฐ พ.ศ. 2560 ข้อ 100 ความว่า ในการดำเนินการตามสัญญาหรือข้อตกลง …
Excel AI Insight: ปลดล็อกพลังการวิเคราะห์ข้อมูลอัจฉริยะ
Excel AI Insight: ปลดล็อกพลังการวิเคราะห์ข้อมูลอัจฉริยะ หลายครั้งที่เรามีข้อมูลจำนวนมาก และต้องใช้เวลานานในการสรุปผล สร้างกราฟ หรือหาคำตอบให้ผู้บริหาร แต่ปัจจุบัน Excel มีเครื่องมือที่ช่วยให้การวิเคราะห์ข้อมูลเป็นเรื่องง่ายขึ้น นั่นคือฟังก์ชัน Analyze Data เครื่องมือนี้เปรียบเสมือน “นักวิเคราะห์ข้อมูลส่วนตัว” ที่ใช้ AI ช่วยมองหาความสัมพันธ์ แนวโน้ม และประเด็นสำคัญจากข้อมูลให้เราโดยอัตโนมัติ …
