ขั้นตอนการจัดทำระเบียบมหาวิทยาลัยบูรพา เรื่อง หลักเกณฑ์และอัตราค่าธรรมเนียมการใช้ห้องบรรยาย และห้องปฏิบัติการคอมพิวเตอร์ สำนักคอมพิวเตอร์ มหาวิทยาลัยบูรพา พ.ศ. ๒๕๖๗
- Posted by Amornrat Makbodee
- Categories Explicit Knowledge, การจัดการความรู้
- Date August 27, 2024
ฝ่ายบริการวิชาการ มีภารกิจหลักรับผิดชอบในด้านบริการจัดฝึกอบรม บริการห้องประชุม ห้องสัมมนาและ ห้องปฏิบัติการ งานประชาสัมพันธ์ ตลอดจนให้บริการวิชาการโดยเป็นที่ปรึกษาด้านการพัฒนาระบบสารสนเทศ ระบบเครือข่าย และการพัฒนาสื่อการเรียนการสอนอิเล็กทรอนิกส์ โดยในการให้บริการห้องปฏิบัติการคอมพิวเตอร์ มีการดำเนินการและจัดเก็บค่าธรรมเนียมตามประกาศมหาวิทยาลัยบูรพาที่ ๐๓๐๔/๒๕๕๘ เรื่อง หลักเกณฑ์และอัตราค่าตอบแทนการใช้ห้องบรรยาย และห้องปฏิบัติการคอมพิวเตอร์ สำนักคอมพิวเตอร์ มหาวิทยาลัยบูรพา พ.ศ. ๒๕๕๘ ซึ่งในปัจจุบันสำนักคอมพิวเตอร์ได้มีการปรับปรุงห้องปฏิบัติการคอมพิวเตอร์ ส่งผลให้ขนาดและรูปแบบของห้องปฏิบัติการมีความหลากหลายมากขึ้น อย่างไรก็ตาม ระเบียบเดิมที่ใช้ในการจัดเก็บค่าธรรมเนียมไม่ครอบคลุมต่อการเปลี่ยนแปลงดังกล่าว จึงมีความจำเป็นต้องจัดทำระเบียบใหม่เพื่อให้สอดคล้องกับสถานการณ์ปัจจุบัน
เนื่องจากกระบวนการจัดทำระเบียบดังกล่าวมีขั้นตอนและเกี่ยวข้องกับหลายส่วน จึงได้มีการรวบรวมข้อมูลและขั้นตอนการดำเนินงานต่าง ๆ ในการจัดทำ “หลักเกณฑ์และอัตราค่าธรรมเนียมการใช้ห้องบรรยาย และห้องปฏิบัติการคอมพิวเตอร์ สำนักคอมพิวเตอร์ มหาวิทยาลัยบูรพา พ.ศ. ๒๕๖๗” ซึ่งมีวัตถุประสงค์เพื่อสำนักคอมพิวเตอร์มีแนวทางการดำเนินการ สามารถดำเนินการและจัดเตรียมข้อมูลที่สำคัญในการจัดทำระเบียบมหาวิทยาลัยบูรพา เรื่อง หลักเกณฑ์และอัตราค่าธรรมเนียมการใช้ห้องบรรยาย และห้องปฏิบัติการคอมพิวเตอร์ สำนักคอมพิวเตอร์ มหาวิทยาลัยบูรพา พ.ศ. ๒๕๖๗ หรือระเบียบอื่นที่ใกล้เคียงได้อย่างถูกต้องและรวดเร็ว
ขั้นตอนการดำเนินการและจัดเตรียมข้อมูลที่สำคัญในการจัดทำระเบียบมหาวิทยาลัยบูรพา เรื่อง หลักเกณฑ์และอัตราค่าธรรมเนียมการใช้ห้องบรรยาย และห้องปฏิบัติการคอมพิวเตอร์ สำนักคอมพิวเตอร์ มหาวิทยาลัยบูรพา พ.ศ. ๒๕๖๗ มีขั้นตอนการดำเนินการดังนี้
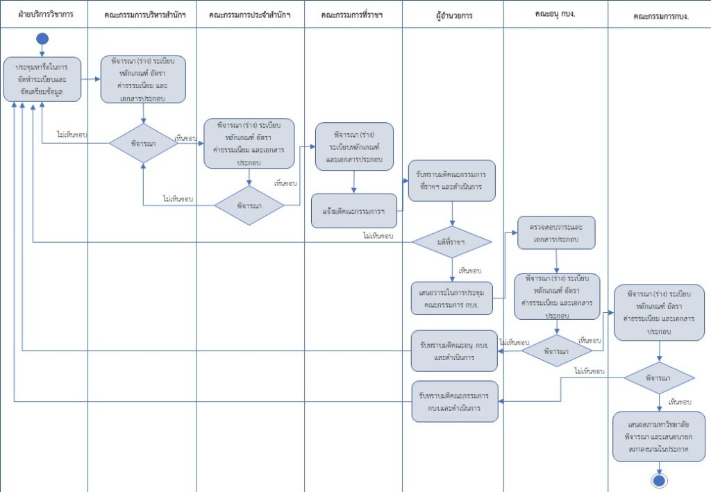
๑. ฝ่ายบริการวิชาการ ดำเนินการประชุมหารือในการจัดทำระเบียบหลักเกณฑ์และอัตราค่าธรรมเนียมการใช้ห้องบรรยาย และห้องปฏิบัติการคอมพิวเตอร์ใหม่ พร้อมหาข้อมูลเชิงเปรียบเทียบ เช่น อัตราค่าธรรมเนียมการใช้ห้องของหน่วยงานอื่นที่มีการจัดเก็บ เพื่อเสนอให้คณะกรรมการบริหารสำนักคอมพิวเตอร์พิจารณา ทั้งนี้การดำเนินการจัดทำประกาศหรือระเบียบต่าง ๆ อาจจะเริ่มต้นจากการประชุมคณะกรรมการบริหารโดยไม่ต้องผ่านการประชุมฝ่ายก็ได้ ทั้งนี้ต้องเตรียมข้อมูลเพื่อประกอบการพิจารณาดังนี้
๑.๑ (ร่าง) ระเบียบมหาวิทยาลัยบูรพา เรื่อง หลักเกณฑ์และอัตราค่าธรรมเนียมการใช้ห้องบรรยาย และห้องปฏิบัติการคอมพิวเตอร์ สำนักคอมพิวเตอร์ มหาวิทยาลัยบูรพา พ.ศ. ๒๕๖๗
๑.๒ ประกาศมหาวิทยาลัยบูรพาที่ ๐๓๐๔/๒๕๕๘ เรื่องหลักเกณฑ์และอัตราค่าตอบแทนการใช้ห้องบรรยาย และห้องปฏิบัติการคอมพิวเตอร์ สำนักคอมพิวเตอร์ มหาวิทยาลัยบูรพา พ.ศ. ๒๕๕๘
๑.๓ อัตราค่าธรรมเนียมการใช้ห้องใหม่ที่จะจัดเก็บ พร้อมวิธีการคำนวณอัตราใหม่
๑.๔ ตารางเปรียบเทียบค่าธรรมเนียมการใช้ห้องของสำนักคอมพิวเตอร์กับหน่วยงานอื่น ๆ ทั้งภายในมหาวิทยาลัยและภายนอกมหาวิทยาลัย
๑.๕ เอกสารแสดงการคำนวณอัตราค่าใช้จ่ายการใช้พื้นที่ ซึ่งประกอบด้วยพื้นที่ใช้สอยของอาคาร,ค่าใช้จ่ายส่วนกลาง ราคาครุภัณฑ์ในห้องและการคำนวณค่าเสื่อม ซึ่งข้อมูลต่าง ๆ จะต้องขอข้อมูลจากงานอาคารสถานที่ งานพัสดุ งานนโยบายและแผน และงานการเงิน
๒. คณะกรรมการบริหารสำนักคอมพิวเตอร์ เมื่อจัดเตรียมเอกสารต่าง ๆ ซึ่งผ่านการประชุมฝ่ายเรียบร้อยแล้ว ให้เสนอวาระการประชุมคณะกรรมการบริหารสำนักคอมพิวเตอร์ เพื่อพิจารณา(ร่าง) ระเบียบหลักเกณฑ์และอัตราค่าธรรมเนียมการใช้ห้องบรรยาย และห้องปฏิบัติการคอมพิวเตอร์ฉบับใหม่ และอัตราค่าธรรมเนียมและเอกสารต่าง ๆ เพื่อนำเสนอคณะกรรมการประจำส่วนงานเพื่อพิจารณาต่อไป โดยต้องเตรียมเอกสารและข้อมูลดังนี้
๒.๑ แบบเสนอวาระการประชุมคณะกรรมการบริหารสำนักคอมพิวเตอร์
๒.๒ (ร่าง) ระเบียบมหาวิทยาลัยบูรพา เรื่อง หลักเกณฑ์และอัตราค่าธรรมเนียมการใช้ห้องบรรยาย และห้องปฏิบัติการคอมพิวเตอร์ สำนักคอมพิวเตอร์ มหาวิทยาลัยบูรพา พ.ศ. ๒๕๖๗
๒.๓ ประกาศมหาวิทยาลัยบูรพาที่ ๐๓๐๔/๒๕๕๘ เรื่องหลักเกณฑ์และอัตราค่าตอบแทนการใช้ห้องบรรยาย และห้องปฏิบัติการคอมพิวเตอร์ สำนักคอมพิวเตอร์ มหาวิทยาลัยบูรพา พ.ศ. ๒๕๕๘
๒.๔ อัตราค่าธรรมเนียมการใช้ห้องใหม่ที่จะจัดเก็บ พร้อมวิธีการคำนวณอัตราใหม่
๒.๕ ตารางเปรียบเทียบค่าธรรมเนียมการใช้ห้องของสำนักคอมพิวเตอร์กับหน่วยงานอื่น ๆ ทั้งภายในมหาวิทยาลัยและภายนอกมหาวิทยาลัย
๒.๖ เอกสารแสดงการคำนวณอัตราค่าใช้จ่ายการใช้พื้นที่
๓. คณะกรรมการประจำส่วนงาน เมื่อเอกสารและอัตราค่าธรรมเนียมผ่านความเห็นชอบจากคณะกรรมการบริหารสำนักคอมพิวเตอร์เรียบร้อยแล้ว ดำเนินการเสนอวาระการประชุมเพื่อให้คณะกรรมการประจำส่วนงาน พิจารณา(ร่าง) ระเบียบหลักเกณฑ์และอัตราค่าธรรมเนียมการใช้ห้องบรรยาย และห้องปฏิบัติการคอมพิวเตอร์ฉบับใหม่ และอัตราค่าธรรมเนียมและเอกสารต่าง ๆ โดยต้องเตรียมเอกสารและข้อมูลดังนี้
๓.๑ แบบเสนอวาระการประชุมคณะกรรมการประจำสำนักคอมพิวเตอร์
๓.๒ (ร่าง) ระเบียบมหาวิทยาลัยบูรพา เรื่อง หลักเกณฑ์และอัตราค่าธรรมเนียมการใช้ห้องบรรยาย และห้องปฏิบัติการคอมพิวเตอร์ สำนักคอมพิวเตอร์ มหาวิทยาลัยบูรพา พ.ศ. ๒๕๖๗
๓.๓ ประกาศมหาวิทยาลัยบูรพาที่ ๐๓๐๔/๒๕๕๘ เรื่องหลักเกณฑ์และอัตราค่าตอบแทนการใช้ห้องบรรยาย และห้องปฏิบัติการคอมพิวเตอร์ สำนักคอมพิวเตอร์ มหาวิทยาลัยบูรพา พ.ศ. ๒๕๕๘
๓.๔ อัตราค่าธรรมเนียมการใช้ห้องใหม่ที่จะจัดเก็บ พร้อมวิธีการคำนวณอัตราใหม่
๓.๕ ตารางเปรียบเทียบค่าธรรมเนียมการใช้ห้องของสำนักคอมพิวเตอร์กับหน่วยงานอื่น ๆ ทั้งภายในมหาวิทยาลัยและภายนอกมหาวิทยาลัย
๓.๖ เอกสารแสดงการคำนวณอัตราค่าใช้จ่ายการใช้พื้นที่
๔. คณะกรรมการจัดหารายได้หรือผลประโยชน์จากที่ราชพัสดุและจากอสังหาริมทรัพย์ของมหาวิทยาลัย เมื่อเอกสารและอัตราค่าธรรมเนียมผ่านความเห็นชอบจากคณะกรรมการประจำสำนักคอมพิวเตอร์เรียบร้อยแล้ว ดำเนินการเสนอวาระการประชุมเพื่อให้คณะกรรมการจัดหารายได้หรือผลประโยชน์จากที่ราชพัสดุและจากอสังหาริมทรัพย์ของมหาวิทยาลัย พิจารณา(ร่าง) ระเบียบหลักเกณฑ์และอัตราค่าธรรมเนียมการใช้ห้องบรรยาย และห้องปฏิบัติการคอมพิวเตอร์ฉบับใหม่ โดยต้องเตรียมเอกสารและข้อมูลดังนี้
๔.๑ แบบเสนอเรื่องเพื่อจัดเข้าวาระการประชุมคณะกรรมการจัดหารายได้หรือผลประโยชน์จากที่ราชพัสดุและจากอสังหาริมทรัพย์ของมหาวิทยาลัย
๔.๒ บันทึกข้อความส่งเรื่องเพื่อบรรจุเข้าระเบียบวาระการประชุมคณะกรรมการจัดหารายได้หรือผลประโยชน์จากที่ราชพัสดุและจากอสังหาริมทรัพย์ของมหาวิทยาลัย
๔.๓ (ร่าง) ระเบียบมหาวิทยาลัยบูรพา เรื่อง หลักเกณฑ์และอัตราค่าธรรมเนียมการใช้ห้องบรรยาย และห้องปฏิบัติการคอมพิวเตอร์ สำนักคอมพิวเตอร์ มหาวิทยาลัยบูรพา พ.ศ. ๒๕๖๗
๔.๔ ประกาศมหาวิทยาลัยบูรพาที่ ๐๓๐๔/๒๕๕๘ เรื่องหลักเกณฑ์และอัตราค่าตอบแทนการใช้ห้องบรรยาย และห้องปฏิบัติการคอมพิวเตอร์ สำนักคอมพิวเตอร์ มหาวิทยาลัยบูรพา พ.ศ. ๒๕๕๘ ๔.๕ ตารางเปรียบเทียบค่าธรรมเนียมการใช้ห้องของสำนักคอมพิวเตอร์กับหน่วยงานอื่น ๆ ทั้งภายในมหาวิทยาลัยและภายนอกมหาวิทยาลัย
๕. คณะอนุกรรมการบริหารการเงินและทรัพย์สินของมหาวิทยาลัย และคณะกรรมการบริหารการเงินและทรัพย์สินของมหาวิทยาลัย เมื่อเอกสารและอัตราค่าธรรมเนียมผ่านความเห็นชอบจากคณะกรรมการประจำสำนักคอมพิวเตอร์ และคณะกรรมการจัดหารายได้หรือผลประโยชน์จากที่ราชพัสดุและจากอสังหาริมทรัพย์ของมหาวิทยาลัยเรียบร้อยแล้ว ดำเนินการเสนอวาระการประชุมคณะอนุกรรมการบริหารการเงินและทรัพย์สินของมหาวิทยาลัยพิจารณา(ร่าง) ระเบียบหลักเกณฑ์และอัตราค่าธรรมเนียมการใช้ห้องบรรยาย และห้องปฏิบัติการคอมพิวเตอร์ฉบับใหม่ โดยหากที่ประชุมคณะอนุกรรมการบริหารการเงินและทรัพย์สินของมหาวิทยาลัยเห็นชอบไม่มีการให้ปรับแก้ไข ทางอนุกรรมการบริหารการเงินและทรัพย์สินของมหาวิทยาลัยจะเสนอเรื่องเพื่อพิจารณาต่อในคณะกรรมการบริหารการเงินและทรัพย์สินของมหาวิทยาลัย แต่หากไม่เห็นชอบมีประเด็นที่ต้องการให้ทบทวนแก้ไขข้อมูล จะส่งเรื่องกลับมาให้สำนักคอมพิวเตอร์ เพื่อพิจารณาดำเนินการแก้ไข โดยเอกสารและข้อมูลที่ต้องจัดเตรียม มีดังนี้
๕.๑ แบบเสนอเรื่องเพื่อจัดเข้าระเบียบวาระการประชุมคณะกรรมการบริหารการเงินและทรัพย์สินของมหาวิทยาลัย
๕.๒ บันทึกข้อความขอส่งเรื่องเพื่อบรรจุเข้าระเบียบวาระการประชุมคณะกรรมการบริหารการเงินและทรัพย์สินของมหาวิทยาลัย
๕.๓ (ร่าง) ระเบียบมหาวิทยาลัยบูรพา เรื่อง หลักเกณฑ์และอัตราค่าธรรมเนียมการใช้ห้องบรรยาย และห้องปฏิบัติการคอมพิวเตอร์ สำนักคอมพิวเตอร์ มหาวิทยาลัยบูรพา พ.ศ. ๒๕๖๗
๕.๔ ประกาศมหาวิทยาลัยบูรพาที่ ๐๓๐๔/๒๕๕๘ เรื่องหลักเกณฑ์และอัตราค่าตอบแทนการใช้ห้องบรรยาย และห้องปฏิบัติการคอมพิวเตอร์ สำนักคอมพิวเตอร์ มหาวิทยาลัยบูรพา พ.ศ. ๒๕๕๘
๕.๕ ตารางเปรียบเทียบการปรับปรุงระเบียบมหาวิทยาลัยบูรพา เรื่อง หลักเกณฑ์และอัตราค่าธรรมเนียมการใช้ห้องบรรยาย และห้องปฏิบัติการคอมพิวเตอร์ สำนักคอมพิวเตอร์ มหาวิทยาลัยบูรพา พ.ศ. ๒๕๖๗ กับประกาศฉบับเดิม
๕.๖ ตารางเปรียบเทียบค่าธรรมเนียมการใช้ห้องบรรยายและห้องปฏิบัติการคอมพิวเตอร์ของสำนักคอมพิวเตอร์อัตราเดิมและอัตราใหม่
๕.๗ ตารางการคำนวณค่าธรรมเนียมการใช้ห้องบรรยายและห้องปฏิบัติการคอมพิวเตอร์ของสำนักคอมพิวเตอร์
๕.๘ ตารางเปรียบเทียบค่าธรรมเนียมการใช้ห้องของสำนักคอมพิวเตอร์กับหน่วยงานอื่น ๆ ทั้งภายในมหาวิทยาลัยและภายนอกมหาวิทยาลัย
๕.๙ การคำนวณอัตราค่าใช้จ่ายการใช้พื้นที่
๕.๑๐ รายงานการประชุมคณะกรรมการประจำสำนักคอมพิวเตอร์ (ที่มีการพิจารณา (ร่าง) ระเบียบ)
๕.๑๑ รายงานการประชุมหรือเอกสารแจ้งมติการประชุมคณะกรรมการจัดหารายได้หรือผลประโยชน์จากที่ราชพัสดุและจากอสังหาริมทรัพย์ของมหาวิทยาลัย
โดยในระหว่างที่คณะกรรมการบริหารการเงินและทรัพย์สินของมหาวิทยาลัย และคณะอนุกรรมการบริหารการเงินและทรัพย์สินของมหาวิทยาลัย ทางสำนักคอมพิวเตอร์จะต้องเตรียมพร้อมในการเข้าร่วมประชุมเพื่อให้ข้อมูลเพิ่มเติม หากคณะกรรมการมีข้อสงสัยหรือคำถามเพิ่มเติม
และหากคณะอนุกรรมการฯ และคณะกรรมการฯ เห็นชอบ (ร่าง) ระเบียบมหาวิทยาลัยบูรพา เรื่อง หลักเกณฑ์และอัตราค่าธรรมเนียมการใช้ห้องบรรยาย และห้องปฏิบัติการคอมพิวเตอร์ สำนักคอมพิวเตอร์ มหาวิทยาลัยบูรพา พ.ศ. ๒๕๖๗ จะเสนอต่อสภามหาวิทยาลัยเพื่อพิจารณาต่อไป และเมื่อผ่านความเห็นชอบของสภามหาวิทยาลัยแล้ว ระเบียบจะสามารถประกาศใช้งานได้ โดยสามารถสรุปขั้นตอนการดำเนินงานได้ดังแผนภาพ
You may also like
จากการปฏิบัติงานพัสดุสำนักคอมพิวเตอร์ มหาวิทยาลัยบูรพา ที่ผ่านมาพบปัญหาเรื่องของการบริหารสัญญางานจัดจ้างเหมาทำความสะอาดอาคารสำนักคอมพิวเตอร์ และอาคารเฉลิมพระเกียรติฉลองสิริราชสมบัติครบ 60 ปี (KB) (พื้นที่ให้บริการ IT Services ชั้น 1) จำนวน 1 งาน เนื่องจากผู้ปฏิบัติงานของคู่สัญญางานจัดจ้างเหมาทำความสะอาดอาคารสำนักคอมพิวเตอร์ได้ขาดงาน ดังนั้น การจัดทำสัญญาตามพระราชบัญญัติการจัดซื้อจัดจ้างและการบริหารพัสดุภาครัฐ พ.ศ. 2560 ประกอบระเบียบกระทรวงการคลังว่าด้วยการจัดซื้อจัดจ้างและการบริหารพัสดุภาครัฐ พ.ศ. 2560 สำนักคอมพิวเตอร์ ในฐานะผู้ว่าจ้าง จะต้องจัดทำสัญญาและบริหารสัญญา ให้เป็นไปตามเงื่อนไขหรือข้อกำหนดในสัญญา เพื่อรักษาสิทธิและประโยชน์ของหน่วยงานหรือคู่สัญญา ทั้งจะต้องปฏิบัติงานตามระเบียบ ข้อกำหนดของทางราชการ และข้อกฎหมายที่เกี่ยวข้อง ด้วยความเป็นธรรม และตรวจสอบได้การบริหารสัญญาเป็นหน้าที่ของคณะกรรมการตรวจรับ ตามพระราชบัญญัติการจัดซื้อจัดจ้างและการบริหารพัสดุภาครัฐ พ.ศ. 2560 ข้อ 100 ความว่า ในการดำเนินการตามสัญญาหรือข้อตกลง …
Excel AI Insight: ปลดล็อกพลังการวิเคราะห์ข้อมูลอัจฉริยะ
Excel AI Insight: ปลดล็อกพลังการวิเคราะห์ข้อมูลอัจฉริยะ หลายครั้งที่เรามีข้อมูลจำนวนมาก และต้องใช้เวลานานในการสรุปผล สร้างกราฟ หรือหาคำตอบให้ผู้บริหาร แต่ปัจจุบัน Excel มีเครื่องมือที่ช่วยให้การวิเคราะห์ข้อมูลเป็นเรื่องง่ายขึ้น นั่นคือฟังก์ชัน Analyze Data เครื่องมือนี้เปรียบเสมือน “นักวิเคราะห์ข้อมูลส่วนตัว” ที่ใช้ AI ช่วยมองหาความสัมพันธ์ แนวโน้ม และประเด็นสำคัญจากข้อมูลให้เราโดยอัตโนมัติ …
การตรวจไวยากรณ์งานเขียนภาษาอังกฤษด้วย AI (Grammarly) ที่ให้ความแม่นยำสูงถึง 90% ขึ้นไป
Grammarly Grammarly เป็นเครื่องมือ AI ที่ถูกออกแบบมาเพื่อช่วยตรวจสอบไวยากรณ์ภาษาอังกฤษ ซึ่งได้รับความนิยมอย่างแพร่หลายทั้งในวงการการศึกษาและธุรกิจ ด้วยความสามารถในการตรวจสอบความถูกต้องของไวยากรณ์ การสะกดคำ การจัดวางประโยคและการให้คำแนะนำเกี่ยวกับสไตล์การเขียน Grammarly ยังสามารถช่วยผู้ใช้งานปรับปรุงข้อความให้เหมาะสมกับวัตถุประสงค์ เช่น การเขียนเชิงวิชาการ การสื่อสารในงานอาชีพ หรือการแสดงความรู้สึกส่วนตัว ด้วยการใช้งานง่ายผ่านแพลตฟอร์มต่าง ๆ เช่น เว็บเบราว์เซอร์ แอปพลิเคชันเดสก์ท็อป และส่วนเสริมใน Word ผู้ใช้งานจึงสามารถเขียนภาษาอังกฤษได้อย่างมั่นใจและเป็นมืออาชีพมากยิ่งขึ้น Grammarly AI เป็นเครื่องมือช่วยตรวจสอบและแก้ไขภาษาอังกฤษที่มีประสิทธิภาพสูง โดยมีจุดเด่นที่สำคัญดังนี้ 1. การตรวจสอบไวยากรณ์และการสะกดคำอย่างแม่นยำ Grammarly AI ใช้เทคโนโลยี NLP (Natural Language Processing) และ …
